1 Introducción

El fácil acceso a los dispositivos tecnológicos debido a su bajo costo, a la necesidad de estar comunicados y por el cambio radical en la dinámica poblacional ha iniciado una carrera por la miniaturización en ellos. Permientiendo un desarrollo en áreas como la electrónica y la nanoelectrónica [1], donde su configuración física es cada vez más pequeña (debido a nanoestructuras y nanopartículas). Es por ello, que en trabajos teóricos y experimentales, la reducción en el tamaño en su estructura da lugar a cambios a sus propiedades, dando lugar a nuevas metodologías en la investigación científica en áreas como la Nanociencia y Nanotecnología [2].

Las nanoestructuras como partículas con dimensiones nanométricas, dependen de su tamaño debido a que sus propieades en esta escala cambian de forma radical, tal como lo indican diversos autores [3]. Es decir, las nanoestructuras son nanopartículas con geometrías diversas tales como nanoesferas, nanocubos, nanobarras, llegando a tener otras geometrías más complejas y notables como nanoestrellas, nanoflores, nanodonas, por mencionar algunas [4]. Estas nanopartículas tienen potenciales aplicaciones en la tecnología actual. Como ejemplo, se puede mencionar a las nanoesferas de Ag (plata) que poseen propiedades antimicrobianas y son utilizadas en vendajes médicos [5]. Las nanodonas de NiO (óxido de Níquel) son otro ejemplo, donde se utilizan como componentes de un sensor electroquímico para medir la glucosa teniendo bueno resultados [6], comparados con un sensor comercial. Es decir, el estudio de las nanoestructuras es una área fértil en las nanociencias que da la posibilidad de ser utilizadas en la nanotecnología en beneficio de la humanidad.

En la Figura 1 se muestra nanoestructuras con distintas geometrías. El estudio de éstas indican que en investigaciones recientes se han encontrado geometrías exóticas como las nanodonas y nanocintas de Moebius que son nanoestructuras singulares que existen experimentalmente [7,6]. Este tipo de nanoestructuras son objeto de estudio y de exploración profunda debido a la presencia de sus propiedades atípicas con el objetivo de tener un mayor entendimiento de éstas para posibles aplicaciones tecnológicas.

Micrografías de nanopartículas: a) nanoesferas, b) nanotriángulos con nanoesferas, c) nanocubos d) nanotubos. Fuente: [8]
Figura 1: Micrografías de nanopartículas: a) nanoesferas, b) nanotriángulos con nanoesferas, c) nanocubos d) nanotubos. Fuente: [8]

Un efecto que ha tenido gran relevancia en las últimas décadas es la Resonancia de Plasmones Localizados de Superficie (RPLS), éstas son exitaciones colectivas de la densidad de carga presentes en estructuras con alta densidad electrónica, tales como nanopartículas y nanoestructuras metálicas. Se pueden mencionar investigaciones de nanoestructuras metálicas sobre metales nobles como la plata (Ag) y el oro (Au) [9]. El estudio y entendimiento de dicho efecto (RPLS) sobre nanoestructuras metálicas en sus propiedades ha aperturado un gran número de interesantes aplicaciones tecnológicas, tal como lo indica (Loiseau y otros, 2019) en la fabricación de sensores ultra sensibles, en (Swami Muddineti y otros, 2015) muestran fabricación de fuentes de radiación térmica localizada para la eliminación de células cancerígenes en tejido vivo, celdas solares con mayor eficiencia y el mejoramiento de espectroscopías electrónicas [10].

Dada la relevancia de las propiedades de las nanopartículas metálicas en distintas áreas de la ciencia, en este trabajo se presenta un avance en el desarrollo de una aplicación móvil para el cálculo de absorbancias de nanopartículas de plata (Ag) haciendo evidente la respuesta óptica de la resonacia del plasmón superficial para una sola nanopartícula de forma esférica, en el marco de la teoría de Mie.

2 Antecedentes

Uno de los eventos más importantes en la historia de la ciencia se dió cuando, en siglo XIX, el físico escocés James Clerk Maxwell proporcionó las bases teóricas del electromagnetismo, en donde se establece la íntima relación entre los fenómenos eléctricos con los magnéticos [11]. Esta conexión se resume a través del conjunto de ecuaciones conocidas como las ecuaciones de Maxwell definidas como:

(1)
(2)
(3)
(4)

las cuales, junto con la ecuación de conservación de la carga interna

(5)

caracterizan completamente el electromagnetismo en medios materiales, ya que relacionan los cuatro campos macroscópicos (el vector de desplazamiento eléctrico), (el campo eléctrico), (la inducción magnética o densidad de flujo magnético) y (el campo magnético).

La ecuación (1) es conocida como la ley de Gauss para el vector de desplazamiento y establece que la forma e intensidad de las líneas de dicho campo son definidas por la distribución de cargas externas caracterizada por . Esta ecuación contiene de forma implícita la ley de Coulomb, la cual establece la relación de la fuerza entre partículas cargadas. Por otro lado, la ecuación (2) es la ley de Gauss para el campo y establece que las líneas de dicho campo son cerradas. Por lo tanto, afirma la inexistencia del monopolo magnético. La ecuación (3) es conocida como la ley de Maxwell-Faraday y establece que la existencia de campos magnéticos variables en el tiempo dan lugar a campos eléctricos transversales, para los cuales . Finalmente, la ecuación (4) predice que la presencia de densidades de corriente externas, , y de variaciones temporales en la densidad del flujo eléctrico producen campos magnéticos transversales, tal que . Como ejemplo de esto, considere la corriente eléctrica que pasa por un alambre largo y recto, la cual da lugar a líneas de campo magnético que son círculos concéntricos al eje del alambre, y donde el vector de campo magnético es tangencial a dichas líneas de campo.

Uno de los éxitos más importantes de la teoría de Maxwell es la predicción de la existencia de ondas electromagnéticas generadas por la coexistencia de campos eléctricos y magnéticos que oscilan en el tiempo con frecuencia y los cuales son transversales a la dirección de propagación, tal como se muestra en la Figura 2. Dichas ondas se propagan exactamente a la velocidad de la luz. Cabe señalar que, haber condensado a las leyes electromagnéticas a través de expresiones matemáticas abstractas abrió la posibilidad de abordar muchos problemas desde el punto de vista teórico, lo cual complementa a los estudios experimentales.

Esquema de la propagación de la luz como una perturbación electromagnética. Fuente: [12]
Figura 2: Esquema de la propagación de la luz como una perturbación electromagnética. Fuente: [12]

Estudios teóricos sobre la interacción de campos electromagnéticos con la materia han hecho posible la caracterización de efectos y fenómenos interesantes derivados de la interacción luz materia, en particular, cuando esta interacción involucra sistemas que poseen una alta densidad de electrones libres (tales como los metales oro, plata, cobre, aluminio). Debido a procesos de absorción de energía y mediante la interacción electrón-electrón de largo alcance se generan modos colectivos de la densidad de carga, también conocidos como plasmones. Al área encargada de realizar los estudios de generación y manipulación del plasmón se le conoce con el nombre de Plasmónica, la cual explora la posibilidad de confinar campos electromagnéticos en sistemas cuyas dimensiones son más pequeñas que la longitud de onda de la luz utilizada [13].

Un plasmón es una cuasipartícula que describe el campo electromagnético producido por las oscilaciones colectivas de los electrones de conducción presentes en un material [14]. Cabe mencionar que existen distintos tipos de plasmones, entre los que se distinguen por ejemplo: i) los generados dentro de un medio metálico infinito en bulto, a los cuales se le conoce como plasmones de volumen (o de bulto), ii) el plasmón propagante que se excita en una interfase metal-dieléctrico conocido como plasmón polaritón de superficie (para superficies planas consideradas infinitas) y iii) las oscilaciones colectivas de electrones restringidos a pequeños volúmenes metálicos, también conocidos como plasmones de superficie localizados [15]. Estos últimos de particular interés debido a sus potenciales aplicaciones en áreas tales como la nanofotónica, biomedicina, espectroscopías, etc.

Para entender en qué consiste un plasmón de superficie localizado considere la siguiente situación física. Suponga un partícula metálica con forma esférica (como la mostrada en la Figura 3, sobre la cual, debido a una razón por el momento irrelevante, se induce una polarización en el sistema (flechas delgadas), separando la carga positiva (+) de la negativa (-). Sin embargo, debido a fuerzas de restitución, la carga + y la - tenderá a recombinarse produciendo fluctuaciones en la polarización caracterizadas por una frecuencia de resonancia, también conocida como frecuencia de plasma. Cabe señalar que la frecuencia del plasmón depende fuertemente de la forma y tamaño de la partícula.

Representación de una esfera metálica (círculo sólido) con electrones que se desplazan a una misma distancia (flecha corta), ocupando una región desplazada (círculo punteado), produciendo cargas superficiales negativas (arriba) y positivas (abajo). El interior (oscuro) permanece neutral. La polarización (flechas estrechas) y campo eléctrico (flechas anchas) dentro de la esfera se muestran esquemáticamente. Fuente: [15]
Figura 3: Representación de una esfera metálica (círculo sólido) con electrones que se desplazan a una misma distancia (flecha corta), ocupando una región desplazada (círculo punteado), produciendo cargas superficiales negativas (arriba) y positivas (abajo). El interior (oscuro) permanece neutral. La polarización (flechas estrechas) y campo eléctrico (flechas anchas) dentro de la esfera se muestran esquemáticamente. Fuente: [15]

El estudio de las propiedades ópticas de una partícula de forma esférica y estructuras esféricas más complejas comienza a principios del siglo pasado. En 1908, Gustav Mie en su artículo titulado Consideraciones sobre la óptica de los medios turbios, especialmente soluciones coloidales [16,17], calculó los efectos de la dispersión de la luz por pequeñas partículas de oro partiendo de la teoría electromagnética clásica [18]. Resolvió las ecuaciones de Maxwell para el problema de una partícula metálica envuelta en un medio dieléctrico, explicó el cambio de color de los coloides de oro con el diámetro de las partículas, y que posteriormente se interpretó en función de resonancia de plasmones superficiales [19,17].

La teoría de Mie se basa en las ecuaciones de Maxwell y da una solución completa a estas ecuaciones para calcular la dispersión de las ondas electromagnéticas en las partículas esféricas. Es necesario utilizar métodos numéricos para obtener soluciones aproximadas de estas ecuaciones cuando las geometrías en las nanoestructuras no son esféricas.

Desde el punto de vista teórico, el cambio en las propiedades de la materia con respecto al tamaño ha traído un gran impacto y esto implica nuevos retos en el campo de las nanociencias [20]. Actualmente las nanopartículas son un área de intensa investigación científica y desde la década de los 1990 ha sido de gran interés estudiar el fenómeno de Resonancia de Plasmones Localizados de Superficie (RPLS), el cual se presenta en nanopartículas y nanoestructuras metálicas, específicamente se han estudiado los metales nobles como la Ag (plata) y el Au (oro) [21], debido a una amplia variedad de aplicaciones potenciales en campos tales como la biomedicina, óptica, electrónica, nanoquímica, agricultura [22], etc.

3 Propiedades de Ag forma nanoestructurada.

Las propiedades básicas de un material se ven alteradas por la reducción en su tamaño en la escala nanométrica. Propiedades como la forma, la morfología, el tamáño, la topología y la relación entre superficie y volumen, toman gran relevancia [23]. En los materiales nanoestructurados ocurren diversos fenómenos en la superficie y se relacionan directamente con otros, tales como, la adsorción, relajación y reconstrucción atómica del sistema [24,23].

Las nanopartículas métalicas de oro y plata son ampliamente estudiadas debido a sus singulares propiedades eléctricas, ópticas y antimicrobianas que permiten visualizar su aplicación en dispositivos electrónicos, sensores y productos bactericidas entre muchos más.

La caracterización de nanoparticulas metálicas da lugar a incorporar diferentes tamaños y morfologías, pero es importante tener métodos sencillos que permitan analizar una muestra e identificar estos parámetros. Estas nanopartículas exhiben un espectro UV-Vis caracterizado por una banda en el visible conocida como plasmón. Propiedades como intensidad, forma y posición de este pico varía ya que es dependiente del tamaño y forma de la nanopartícula. Por lo tanto la identificación y cuantificación permite prever las propiedades morfológicas de las nanopartículas de forma indirecta.

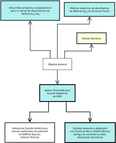
4 Objetivo General

Estudiar teóricamente el efecto del plasmón localizado de superficie sobre las propiedades ópticas de nanoestructuras metálicas de plata con geometrías esféricas, esto a través de simulación numérica para calcular los espectros de absorbancia basada en la teoría de Mie.

5.1 Objetivos Específicos

  1. Revisar la literatura para comprender el método de diferencias finitas en el estudio de plasmones en nanoestructuras metálicas (NEM).
  2. Desarrollar un programa computacional para el cálculo de absorbancias de nanopartículas de Ag.
  3. Obtener espectros de absorbancias de nanopartículas de plata (Ag) en forma teórica
  4. Aplicar la teoría de Mie para el cálculo de la función dieléctrica de nanopartículas de plata.

5 Metodología

Para llevar a cabo los objetivos específicos, a continuación se presenta la metodología que se llevará a cabo durante el desarrollo de la investigación.

  • La revisión de la literatura se hará utilizando los buscadores, SciELO, DialNet, WorldWideScience, Springer Link, CERN Document Server, Google Scholar, etc.
  • En el desarrollo computacional se usarán dos lenguajes, FORTRAN y Python, por ser orientado a objetos y contar con los ecosistemas de cómputo científico necesarios, siendo uno de los más relevantes la API para el cómputo paralelo.
  • Se utilizará como herramienta computacional un clúster de computadoras tipo Beowulf, para implementar la teoría de Mie y calcular los coeficientes de la misma.

El flujo de trabajo en la metodología se puede observar en la Figura 4.

Diagrama de flujo de la estructura metodológica para el estudio de Nanoestructuras Metálicas (NEM). Fuente: Elaboración propia
Figura 4: Diagrama de flujo de la estructura metodológica para el estudio de Nanoestructuras Metálicas (NEM). Fuente: Elaboración propia

6 Aspectos básicos a considerar en la teoría de Mie

Gustav Mie desarrolló por primera vez la teoría de la absorción y dispersión de la luz por una sola partícula esférica. Esta se basa en la interacción de las partículas esféricas con la luz electromagnética plana que incide sobre ellas. La teoría fue explicada con más detalle sobre una base matemática por Bohren y Huffman [25]. Aunque la teoría de Mie se basa en el modelo de una sola partícula, es posible utilizarla en la modelación de espectros de absorbancia de partículas coloidales en solución.

Cuando una onda plana monocromática incide sobre una esfera, dispersa y absorbe luz dependiendo de las propiedades de la luz y la esfera. Si la esfera está en el vacío, entonces el índice complejo de refracción de la esfera es:

(6)

donde es el índice de absorción o atenuación complejo. El parámetro de tamaño de una esfera de radio es:

(7)

donde es la logitud de onda en el vacío. El parámetro de tamaño adimensional de una esfera incluye la longitud de onda. Esta debería ser la longitud de onda de la onda plana en el entorno, por lo tanto.

(8)

6.1 Índices de refracción del Ag

Como se indicó en la sección (7), es el índice de refracción relativo de la partícula en la longitud de onda (). La cantidad es el índice de refracción complejo de la partícula y es el índice de refracción real del medio en la longitud de onda . Para obtener los espectros de absorbancia de nanopartículas en solución, la absorbancia debe calcularse para un rango de longitudes de onda. Es necesario conocer los valores del índice de refracción complejo de las partículas y el índice de refracción real del medio para las longitudes de onda correspondientes.

Por lo tanto, la constante dieléctrica de la plata en bulto publicada por [26] se utilizó en la simulación numérica que se presenta en la sección 8. A continuación se muestra el índice de refracción complejo del metal noble como la plata (Ag).

Índices de refracción complejo (n+ik) para la plata (Ag). Fuente: Elaboración propia
Figura 5: Índices de refracción complejo () para la plata (Ag). Fuente: Elaboración propia

Por lo tanto los datos obtenidos de [26] son utilizados como parte importante para determinar el tamaño (ver ecuación 7) de las nanopartículas de Ag en un rango establecido.

6.2 Absorbancia

La absorbancia de una solución que contiene partículas idénticas a una longitud de onda () específica, está dada por:

(9)

donde e son la intensidad de la luz incidente y transmitida que pasa a través de la solución. La relación se puede expresar aún más en términos de eficiencia de extinción , camino de longitud (típicamente con valor de 1), densidad numérica y radio [25]. Como se puede observar en la siguiente expresión.

(10)

donde , es el coeficiente de extinción transversal geométrico de la partícula. Es fundamental conocer el valor de la eficiencia de extinción para obtener los espectros de absorbancia de las nanopartículas en solución y se puede calcular mediante la ecuación obtenida de [27]:

(11)

donde

(12)

(13)

Aquí y son las funciones de Ricatti–Bessel, es el parámetro de tamaño adimensional y es el índice de refracción relativo. La cantidad es el índice de refracción complejo de la partícula en , el radio y es el índice de refracción real del medio en .

Para calcular un espectro de absorbancia debe calcularse varias longitudes de onda de luz incidente. Para ello, se necesita el índice de refracción complejo de las partículas y el índice de refracción real del medio en cada una de estas longitudes de onda. En la sección 7.1 están los datos de índice de refracción complejos para la plata a granel. Esto se ajustó con una interpolación tipo spline y se obtuvieron índices de refracción interpolados generando puntos entre y .

7 Simulación Numérica

En la actualidad los pilares de la ciencia se han incrementado a tres, el primero de ellos es la teoría, el segundo la experimentación y el tecero que en las últimas decadas ha tomado gran relevancia en el ámbito científico, es la simulación numérica [28]. Las simulaciones computacionales son ahora una herramienta de gran ayuda, debido a la flexibilidad que tiene de formar un vínculo entre la teoría y la corroboración empírica. Formando un pilar intermedio donde la interpretación es posible, ya que con ellas se puede generar una gran cantidad de datos que se puede convertir en información relevante a trevés del modelado y utilizando lenguajes de programación. Esto mitiga el problema de la imposibilidad de recurrir a la experimentación directa, por factores de recursos o viabilidad. Las simulaciones numéricas constituyen la recreación de un micromundo (en el caso de estudio de la nanotecnología) donde es posible emular escenarios de estudio de forma segura y eficiente, permitiendo incluso la posibilidad de proponer condiciones que experimentalmente podrían resultar difíciles o riesgosas de alcanzar. En este sentido la metodología de la experimentación se beneficia del uso de recursos computacionales y metodologías específicas como las simulaciones numéricas.

7.1 Espectros de absorbancia de NP Ag

Dado que este trabajo es teórico y no experimental, con ayuda del departamento de División de Ciencias e Ingeniería de la Universidad de Guanajuato Campus León se caracterizaron nanopartículas de plata (Ag) de forma experimental de aproximadamente para hacer la comparación teórica utilizando la teoría de Mie y observar que los resutados teóricos se aproximen a los experimentales. El espectrofotómetro de la Figura 6 fue el utilizado para llevar a cabo la caracterización de los espectros de absorbancia.

Espectrofotómetro marca UNICO 4802 UV-Vis de doble haz, con un rango 200-900 nm. Fuente: FCFM, UAdeC
Figura 6: Espectrofotómetro marca UNICO 4802 UV-Vis de doble haz, con un rango 200-900 nm. Fuente: FCFM, UAdeC

Con este espectrofotómetro se caracterizaron las nanopartículas de plata diluidas en agua. En la Figura (7) se muestra este proceso.

Disolución de nanoparticulas de plata 4 veces en agua. Fuente: Elaboración propia
Figura 7: Disolución de nanoparticulas de plata 4 veces en agua. Fuente: Elaboración propia

La gráfica del espectro de absorbancia de la cuarta disolución () se muestra en la Figura 8, para nanopartículas de aproximadamente 20nm.

Espectros de absorbancia de nanopartículas de Ag de aproximadamente 20 nm. Fuente: Elaboración propia.
Figura 8: Espectros de absorbancia de nanopartículas de Ag de aproximadamente 20 nm. Fuente: Elaboración propia.

La longitud de onda seleccionada es de a donde se puede observar la respuesta óptica (absorbancia) de las nanopartículas de plata (Ag), ver Figura 8. El pico del plasmón superficial localizado se encuentra en , tal como se reporta en la literatura para rangos de tamaños de nanopartículas plata de entre y [29].

8 Teoría de Mie en Python

Para el cómputo de las eficiencias obtenidas por la teoría de Mie. Es necesario implementar algoritmos desarrollados para obtener la caracterización del efecto del plasmón superficial por medio de esta teoría. En la historia de los algoritmos desarrollados para este fin, existe una gran diversidad de ellos [19].

Los cálculos de la dispersión de la luz de las partículas son necesarios en la más amplia variedad de actividades de investigación. El cálculo prototípico de este tipo supone que la partícula es una esfera homogénea y la luz incidente una onda plana monocromática. En 1908 Mie publicó soluciones completamente generales. Por un extraño giro del destino, el nombre de Mie se asoció exclusivamente con este problema. La historia computacional de la dispersión de Mie es bastante diferente y mucho más reciente que la historia teórica [18].

8.1 Descripción de las funciones a utilizar

La librería MiePython se utilizó para el desarrollo de las simulaciones numéricas de esta investigación. Con el propósito de generar escenarios y estudiar las propiedades ópticas de las nanopartículas de plata, se llevó a cabo la escritura de guiones (scripts) de prueba para ir conociendo esta librería y algunas modificaciones específicas para adatparla al problema en partícular.


Tabla. 1 Módulos para el cálculo de las eficiencias de Mie. Fuente: Elaboración propia.
Nombre de funciones Descripción
ez_mie(m, d, lambda0[, n_env]) Calcula las eficiencias de Mie de una esfera.
mie(m, x) Calcula las eficiencias de Mie para una esfera donde o pueden ser matrices.
mie_S1_S2(m, x, mu[, norma]) Calcula las funciones de amplitud de dispersión para esferas.

Los cálculos de dispersión de Mie para esferas, se escriben en código fuente Python en módulos (o funciones). La eficiencia de extinción, la eficiencia de dispersión, la retrodispersión y la asimetría de dispersión para una esfera con índice de refracción complejo, diámetro y longitud de onda () se pueden encontrar mediante:

qext, qsca = miepython.ez_mie(m, d, lambda0)

donde los argumentos de entrada son calculados previamente, como se mencionó en la sección 7 y la salida son los coeficientes de extinción y dispersión respectivamente. Sin embargo, dado que parte de la luz incidente puede ser absorbida (cuando no es cero), también hay un área de la onda incidente que es absorbida . Para calcular el coeficiente de absorbancia se utiliza la expresión , despejando (coeficiente de absorbancia), es decir: .

Las secciones transversales de dispersión y absorción tienen unidades de área y se pueden obtener a partir de las eficiencias multiplicando por la sección transversal geométrica de la esfera.

(14)
(15)
(16)
(17)

Por ejemplo, la sección transversal de dispersión es el área efectiva de una onda plana incidente que interactúa y produce luz dispersa.

En este trabajo se hizo una modificación al algoritmo estándar presentado en [27] de las eficiencias de Mie. La expresión utilizada en el algritmo actual (modificado) es la presentada en la ecuación (10) de la sección 7.2 para calcular la absorbancia teórica de nanopartículas de Ag.

8.2 APP Teoría de Mie

Para cumplir con el objetivo específico de calcular las respuestas ópticas de nanopartículas de plata es necesario crear una aplicación que utilice la simulación numérica con la librería llamada MiePython, para generar distintos escenarios y obtener los espectros de absorbancia de manera teórica.

En este sentido, se utiliza un marco de trabajo para el desarrollo de interfaces gráficas llamado Kivy y que es otro de los proyectos desarrollados en Python, para solventar la problemática de la compatibilidad entre los sistemas operativos más utilizados en el mundo (Unix BSD,GNU/Linux, Mac IOs, MS Windows, Android, etc). A la aplicación desarrollada se le dió el nombre de AppMie.

La aplicación se divide en dos etapas principales. La etapa de procesamiento, que es propiamente la implementación de los algoritmos [27] y la etapa de diseño o visualización de la aplicación. La relevancia de escribir este tipo de aplicaciones utilizando Kivy, es precisamente la separación del desarrollo en la parte lógica (simulación numérica) y la visual.

El procesamiento implica, la lectura de los datos, el cálculo de las eficiencias de Mie y la definición de los objetos para la interacción entre ellos (flujo de datos entre métodos e instancias de los objetos). La graficación es el resultado final de todo el cómputo numérico obtenido con las eficiencias de Mie y donde se visualiza la respuesta óptica de los nanopartículas de plata, así como la presentación gráfica de los índices de refracción complejos de los metales en bulto y que son discretos, como los índices de refracción interpolados.

Etapa de procesamiento de Eficiencias de Mie. Fuente: Elaboración propia
Figura 9: Etapa de procesamiento de Eficiencias de Mie. Fuente: Elaboración propia

La Figura 9 es un diagrama de flujo, donde se observan los distintos procesos que realiza el conjunto de scripts escritos en Python. La primer condición if NA —— df is string se utiliza después de dar lectura a los archivos a utilizar y es la encargada de detectar la existencia de valores perdidos o no capturados (NA: Not a Number) o de encontrar si en el contenido del archivo leído existen caracteres o cadena de caracteres que no son números. Este es el procesamiento de limpieza de los datos.

Las siguientes etapas son las responsables de hacer la estructuración de los datos, así como su graficación (datos experimentales obtenidos) y que no demanda de procesamiento intenso, solo lectura de datos.

La condición es para seleccionar en la AppMie si se utilizará el clúster de computadoras para procesamiento en paralelo o se hará procesamiento secuencial utilizando solo una de ella. Esta etapa está en fase de prueba y se encuentra funcional, sin embargo, se debe seguir precisando detalles en la programación que por el momento no son relevantes para el estudio de las propiedades ópticas de las nanopartículas de plata.

En la Figura 10 se muestra un conjunto de capturas de pantalla donde se observan las primeras ventanas iniciales programadas para la AppMie. Esta es la etapa de diseño, donde se utiliza programación orientada a objetos para abstraer el conjunto de objetos a utilizar en código fuente utilizando Kivy y Python.

Obtener datos para eficiencias de Mie versión 0.2 Menú principal versión 0.1 Menú de procesamiento de la aplicación.
(a) Obtener datos para eficiencias de Mie versión 0.2 (b) Menú principal versión 0.1 (c) Menú de procesamiento de la aplicación.
Figura 10: Diseño inicial de AppMie. Fuente: Elaboracion propia

La etapa actual del diseño de la interfaz gráfica se muestra en la Figura 11.

Menú de opciones. Ejemplo de obtención de absorbancias de NP Ag (experimental y teórica).
(a) Menú de opciones. (b) Ejemplo de obtención de absorbancias de NP Ag (experimental y teórica).
Figura 11: Desarrollo funcional de AppMie, para generar escenarios de la respuesta óptica de nanopartículas de plata. Fuente: Elaboración propia.

La aplicación es completamente funcional y es la utilizada para generar los distintos escenarios para estudiar el efecto de la resonancia del plasmón superficial localizado tanto para nanopartículas de plata (Ag) como de nanopartículas de oro (Au) con diferentes tamaños e índices de refracción del medio. En la Figura 11 (b) se observan dos curvas, una de color azul que se refiere a la gráfica de las absorbancias experimentales obtenidas y la curva roja que se refiere a la gráfica de la absorbancia teórica calculada, donde se puede visualizar la respuesta óptica aproximada a la respuesta experimental que en este caso es la resonacia del plasmón superficial localizado de la plata (Ag).

9 Conclusiones

El estudio de las nanopartículas metálicas es un campo fértil y desafiante tanto en lo teórico como en lo experimental. Propiedades como el tamaño y la geometría a dimensiones nanométricas implican el estudio de fenómenos como el de la RPLS a través de métodos computacionales y teorías que expliquen su comportamiento.

Los resultados parciales de este trabajo sobre las nanoesctructuras metálicas de plata (Ag) utilizando la teoría de Mie son favorables. Las comparaciones de los cálculos teóricos obtenidos con respecto a lo reportado en trabajos experimentales son similares. Sin embargo, es necesario construir un modelo para obtener la absorbancia de una distribución de nanopartículas de diferentes tamaños. Existe en la literatura investigaciones en este sentido, pero no es clara la manera en que lo realizan, omiten detalles teóricos que no son simples de reproducir. En este sentido, se está trabajando actualmente para obtener un modelo que obtenga dicha absorbancia.

Uno de los elementos principales para obtener las eficiencias de Mie son los índices de refracción complejos. Estos son utilizados como datos de entrada en algoritmos de Mie y actualmente en este trabajo fueron utilizados los reportados por [26]. Sin embargo, es importante utilizar otro conjunto de datos y seguir estudiando las propiedades ópticas este tipo de nanopartículas.

El desarrollo computacional es una herramienta importante. Los cálculos de las eficiencias de Mie demandan en algún momento un alto costo computacional en el cálulo de los armónicos esféricos en las eficiencias de Mie para sistemas coloidales de nanopartículas, donde se desconoce la cantidad y tamaño de ellas y esto implica tener algoritmos implementados de manera secuencial como paralelos. Actualmente se tiene un avance en este sentido, se cuenta con un desarrollo preliminar que utiliza de forma vectorial y paralela, los algoritmos reportados en la literatura y que son una base para el cálculo de las eficiencias de Mie. La pieza clave en este trabajo es la librería Numba, diseñada para la implementación de este tipo de algoritmos y que en la aplicación desarrollada en este trabajo está en su fase preliminar.

BIBLIOGRAFÍA

[1] Choi, Ji-Hyuk and Wang, Han and Oh, Soong and Paik, Taejong and Sung, Pil and Sung, Jinwoo and Ye, Xingchen and Zhao, Tianshuo and Diroll, Benjamin and Murray, Christopher and Kagan, Cherie. (2016) "Exploiting the colloidal nanocrystal library to construct electronic devices", Volume 352. Science 205-208

[2] Bayda, Samer and Adeel, Muhammad and Tuccinardi, Tiziano and Cordani, Marco and Rizzolio, Flavio. (2019) "The history of nanoscience and nanotechnology: from chemical–physical applications to nanomedicine", Volume 25. MDPI. Molecules 1 112

[3] Boholm, Max and Arvidsson, Rickard. (2016) "A definition framework for the terms nanomaterial and nanoparticle", Volume 10. Springer. NanoEthics 25–40

[4] Loiseau, Alexis and Asila, Victoire and Boitel-Aullen, Gabriel and Lam, Mylan and Salmain, Michele and Boujday, Souhir. (2019) "Silver-based plasmonic nanoparticles for and their use in biosensing", Volume 9. MDPI. Biosensors 2 78

[5] Patricia C. Cardoso. (2016) "Nanopartículas de plata: obtención, utilización como antimicrobiano e impacto en el área de la salud", Volume 58. Rev. Hosp. Niños (B. Aires) 260 19–28

[6] Ahmad, Rafiq and Khan, Marya and Khan, Mohammad Rizwan and Tripathy, Nirmalya and Khan, M Iqbal R and Mishra, Prabhash and Syed, Mansoor Ali and Khosla, Ajit. (2020) "Nano-donuts shaped nickel oxide nanostructures for sensitive non-enzymatic electrochemical detection of glucose". Springer. Microsystem Technologies 1–6

[7] Geng, Zhen and Xiong, Bijin and Wang, Liquan and Wang, Ke and Ren, Min and Zhang, Lianbin and Zhu, Jintao and Yang, Zhenzhong. (2019) "Moebius strips of chiral block copolymers", Volume 10. Nature Publishing Group UK London. Nature Communications 1 4090

[8] Tiwari, Jitendra N and Tiwari, Rajanish N and Kim, Kwang S. (2012) "Zero-dimensional, one-dimensional, two-dimensional and three-dimensional nanostructured materials for advanced electrochemical energy devices", Volume 57. Elsevier. Progress in Materials Science 4 724–803

[9] Santillán, Jesica María José. (2013) "Estudio de las propiedades ópticas de materiales nanoestructurados y aplicaciones". Universidad Nacional de La Plata

[10] Haume, Kaspar and Rosa, Soraia and Grellet, Sophie and miaek, Magorzata A and Butterworth, Karl T and Solov’yov, Andrey V and Prise, Kevin M and Golding, Jon and Mason, Nigel J. (2016) "Gold nanoparticles for cancer radiotherapy: a review", Volume 7. Springer. Cancer nanotechnology 1–20

[11] Carreño, Franyelit María Suárez. (2022) "ANÁLISIS DE CAMPOS DÉBILES EN LA PREDICCIÓN DE ONDAS GRAVITACIONALES", Volume 7. Revista Bases de la Ciencia 2 33–47

[12] Ko, Yeong Hwan and Magnusson, Robert. (2018) "Wideband dielectric metamaterial reflectors: Mie scattering or leaky Bloch mode resonance?", Volume 5. Optica Publishing Group. Optica 3 289–294

[13] Coello, Víctor. (2020) "Nanofotónica. Los grandes avances y retos de un mundo pequeño", Volume 13. Universidad Nacional Autónoma de México. Mundo nano. Revista interdisciplinaria en nanociencias y nanotecnología 24

[14] Stockman, Mark I. (2011) "Nanoplasmonics: The physics behind the applications", Volume 64. AIP Publishing. Physics Today 2 39–44

[15] Mochan, W Luis. (2016) "Plasmons". Reference Module in Materials Science and Materials Engineering; Elsevier: Amsterdam, The Netherlands

[16] Horvath, Helmuth. (2009) "Gustav Mie and the scattering and absorption of light by particles: Historic developments and basics", Volume 110. Elsevier. Journal of Quantitative Spectroscopy and Radiative Transfer 11 787–799

[17] Gustav, Mie. (1908) "Beitrage zur Optik truber Medien, speziell kolloidaler Metallosungen", Volume 25. Ann. Phys. Band 377–445

[18] Wriedt, Thomas. (2012) "Mie theory: a review". Springer. The Mie theory: Basics and applications 53–71

[19] Stout, Brian and Bonod, Nicolas. (2020) "Gustav Mie: the man, the theory", Volume I. EDP Sciences. Photoniques 101 22–26

[20] Beltrán, Ángela Stella Camacho and Herrera, Mario Zapata and others. (2015) "Plasmónica en el régimen subnanométrico". Universidad Nacional Autónoma de México. Dirección General de Cómputo y de …. Revista Digital Universitaria

[21] Shahbazyan, Tigran V and Stockman, Mark I. (2013) "Plasmonics: theory and applications", Volume 15. Springer

[22] Feng, Naixing and Zhang, Yuxian and Tian, Xiaoqing and Zhu, Jinfeng and Joines, William T and Wang, Guo Ping. (2019) "System-combined ADI-FDTD method and its electromagnetic applications in microwave circuits and antennas", Volume 67. IEEE. IEEE Transactions on Microwave Theory and Techniques 8 3260–3270

[23] Ramírez Ayala, María Fernanda. (2020) "Síntesis de nanopartículas de Au, Ag y AuAg con forma y tamaño controlado, mediante el uso de polielectrolitos ácidos.". Universidad Autónoma del Estado de Hidalgo. ICBI-BD-UAEH

[24] Aguilar, M. (2019) "Síntesis verde de nanopartículas de Ag, Au, Cu2O y preparación convencional de nanoestructuras de Cu, Cu2O y CuO en diferentes morfologías para la evaluación de sus propiedades catalíticas y ópticas". Tesis de Doctorado. Instituto de Investigación en Metalurgía y Materiales

[25] Acharya, Debashish and Mohanta, Bidhan and Deb, Sanjib and Sen, Asoke Kumar. (2018) "Theoretical prediction of absorbance spectra considering the particle size distribution using Mie theory and their comparison with the experimental UV–Vis spectra of synthesized nanoparticles", Volume 51. Taylor & Francis. Spectroscopy Letters 3 139–143

[26] Johnson, Peter B and Christy, R-WJPrB. (1972) "Optical constants of the noble metals", Volume 6. APS. Physical review B 12 4370

[27] Warren J. Wiscombe. (1979) "Mie Scattering Calculations: Advances in Technique and Fast, Vector-speed Computer Codes". NCAR Technical Note

[28] Garate, Octavio and Veiga, Lionel and Lloret, Paulina and Ybarra, Gabriel. (2019) "Introducción a los fenómenos ópticos de nanopartículas metálicas a través simulaciones computacionales en línea", Volume 30. Universidad Nacional Autónoma de México, Facultad de Química. Educación química 1 31–41

[29] Escobar Falconí, Vanessa Estefanía. (2015) "Síntesis y caracterización de nanopartículas de plata por espectroscopia de infrarrojos (FT-IR), UV-Vis, absorción atómica de llama (FAAS) y microscopía de barrido electrónico (SEM)". PUCE

Back to Top

Document information

Published on 13/12/23
Submitted on 26/10/23

Licence: CC BY-NC-SA license

Document Score

0

Views 367
Recommendations 0

Share this document

claim authorship

Are you one of the authors of this document?