Resumen

Objetivo: explorar el papel mediador de la percepción de apoyo social en la influencia que ejerce un contexto familiar problemático sobre el bienestar subjetivo de cuidadores familiares de adultos mayores dependientes funcionales. Método: participó una muestra no probabilística de 464 cuidadores familiares, respondiendo instrumentos psicométricos previamente validados para la población de referencia. Resultados: Análisis Factoriales Confirmatorios indicaron la adecuación de las variables observadas para representar a los constructos bienestar subjetivo, percepción de apoyo social y contexto familiar problemático. Examinando cuatro modelos de ecuaciones estructurales, se identificó un mejor ajuste en el caso de cuidadores que viven con el mayor dependiente funcional, en donde la influencia del contexto familiar estresor sobre el bienestar está mediada por la percepción de apoyo social. Conclusiones: se coincide con la literatura que documenta el efecto buffer del apoyo social, así como también se aportan datos que enriquecen el conocimiento sobre circunstancias familiares y sociales asociadas al bienestar de cuidadores familiares mexicanos.

Abstract

Objective: to explore the perception of social support as a mediator of the influence from a problematic family context on the well-being of family caregivers of functionally dependent older adults. Method: a non-probabilistic sample of 464 family caregivers participated by answering a psychometric instrument that was previously validated for the population of reference. Results: a series of confirmatory factor analyses indicated the fit of observed variables to represent the constructs of subjective well-being, perception of social support and problematic family context. The case of caregivers who live with the dependent older adult, where the influence of the stressing family context on the caregiver’s well-being is mediated by the caregiver’s perception of social support was identified as the model with better fit after the review of four different models. Conclusions: this paper agrees with the buffer effect of social support documented in scientific literature, it also provides data to enrich the knowledge about the family and social circumstances associated to the Mexican family caregivers.

Palabras claves

Bienestar-subjetivo ; Apoyo social ; Estrés ; Cuidadores-familiares ; Adultos-mayores

Key words

Subjective well-being ; Social support ; Stress ; Family caregivers ; Older adults

El envejecimiento de la población es el hecho demográfico contemporáneo más notorio a nivel mundial y, aunque la revolución de la longevidad se vio inicialmente protagonizada por países desarrollados, la dinámica del fenómeno se presenta ahora en sociedades latinoamericanas de manera preocupante pues tiene como telón de fondo situaciones de inequidad social y serias alertas epidemiológicas. Éste es el caso de nuestro país, en donde las proyecciones hechas para el año 2050 indican que el 25% de los mexicanos será adulto mayor (AM), alcanzando en tan sólo 50 años el mismo porcentaje que a países como a Francia les tomó casi tres siglos (Ham, 2003 ).

Las condiciones en las que envejece la mayoría de los mexicanos son las que dan el tenor de alarma al hecho de lograr vivir cada vez más años, pues datos nacionales indican que 31.4% de los AM son vulnerables por carencia social, 45.7% se encuentra en pobreza multidimensional (INEGI, 2013); el agravante se torna aún mayor con la estimativa de que en 40 años más, el índice de dependencia de adultos mayores mexicanos alcanzará el 50.6% (CONACYT, 2012 ), es decir, cuando nuestros actuales adultos, e incluso adultos jóvenes lleguen a la tercera edad, uno de cada dos requerirá cuidados cotidianos, de larga duración y alto costo.

Ante estas circunstancias, se esperaría que los servicios de salud y seguridad social en México lograran atender las crecientes demandas del cuidado de los mayores en situación de dependencia, pero la realidad es que los mecanismos de apoyo institucional son escasos y los instrumentos jurídicos que podrían obligarlos son inconexos, de forma que hoy en día, el Estado delega en la familia la mayor parte de los costos del cuidado. Además, parece existir en nuestro país un consenso social-cultural que atribuye a la familia la principal responsabilidad del cuidado al AM (Huenchuan, 2009), naturalizando incluso el hecho de que estas labores se concentren en una persona, generalmente mujer (CEPAL, 2012a ; Félix, Aguilar, Martínez, Ávila, Vázquez & Gutiérrez, 2012 ).

Al respecto, son múltiples las evidencias indicando que el rol de cuidado puede generar afectaciones de salud, psicológicas e interpersonales dada la sobrecarga emocional, física, económica que comúnmente se vive (VanDurme, Macq, Jeanmart & Gobert, 2012 ). Dominado por la literatura anglosajona, el cuerpo de estudios internacionales sobre cuidadores familiares de adultos mayores (CFAM) tradicionalmente ha enfocado el análisis de la problemática desde el paradigma estrés-bienestar basado en el modelo original de Lazarus y Folkman (1984) , adaptado a la situación del CFAM por Haley, Levine, Brown y Bartolucci (1987 ) y desarrollado por Pearlin, Mullan, Semple y Skaff (1990) ; el planteamiento básico del modelo es que los estresores del cuidado afectan al bienestar del cuidador, teniendo como mediadores a las estrategias de enfrentamiento y al apoyo social. A partir de ese marco conceptual se han logrado avances teóricos importantes para explicar los determinantes del bienestar, e incluso para diseñar intervenciones que aminoren los efectos negativos del cuidado (Kwak, Montgomery, Kosloski & Lang, 2012 ), sin embargo, el modelo aún cae en la contradicción de no enfatizar diversos aspectos de la dinámica familiar para comprender un fenómeno inserto en esa complejidad (Lim & Zebrack, 2004 ; Milkie, 2010 ; Mitrani et al. 2006 ).

Una de las circunstancias a las que se ha prestado especial interés son los conflictos y patrones que al interior de la familia hacen que el cuidado se concentre en una o pocas personas (Casado & Sacco, 2012 ; Gupta, Pillai & Levy, 2012 ), así como también resulta importante entender qué hace a los cuidadores adoptar ese rol aún en condiciones personales/familiares tan desgastantes (Kwak, Ingersoll-Dayton & Kim, 2010). En este orden de ideas, estudios cualitativos y descriptivos refieren a la abnegación como rasgo característico en CFAM (principalmente mujeres), siendo una disposición consecuente del cumplimiento de normativas sociales y que en este caso instan a asumir el papel del cuidado, absorbiendo responsabilidades de otros miembros de la familia, a expensas del deterioro del propio bienestar (Domínguez, Zavala, De la Cruz & Ramírez, 2010; Félix et al., 2012 ; Luengo, Araneda & López, 2010 ; Torres & Pinilla, 2003 ).

Domínguez-Guedea, Díaz-Loving y Quintero (2012) analizaron la abnegación junto con otros predictores del bienestar en una muestra de CFAM mexicanos encontrando que ésta mantiene una relación negativa con la vivencia de afectos positivos y una relación positiva con los afectos negativos; a pesar del valioso resultado, el tipo de análisis estadístico realizado por los autores no permite asumir la convergencia de la abnegación en los procesos intrafamiliares que aumentan los niveles de estrés del CFAM y es por eso que para los fines del en el presente estudio se revisará el ajuste de un modelo factorial confirmatorio que estime si los indicadores de estrés derivado de la asistencia a la dependencia funcional del AM, la abnegación del cuidador en la dinámica familiar, los conflictos familiares y la poca distribución de las tareas del cuidado, en conjunto representan de manera adecuada un contexto familiar estresante para el cuidador.

Por otro lado, es robusta la literatura documentando que apoyo social puede aumentar la salud y el bienestar del cuidador (Reid, Stajduhar & Chappell, 2010 ; Steiner et al., 2008 ), disminuyendo indicadores emocionales negativos (Lavela & Ather, 2010 ; Márquez-González et al., 2010 ) e incluso cuadros complejos como los de sobrecarga, depresión y ansiedad (Arango-Lasprilla, Moreno, Rogers & Francis, 2009 ; Rodríguez-Agudelo et al., 2010 ).

El apoyo social es entendido como el proceso a través del cual los recursos de la estructura social ayudan a satisfacer necesidades en situaciones cotidianas o de crisis (Lin & Ensel, 1989 ), de forma que el apoyo social puede ayudar a amortiguar los efectos del estrés devenidos de la propias labores del cuidado, así como de otros conflictos y preocupaciones familiares del cuidador (Knight & Sayegh, 2010 ). En suma, el apoyo social es considerado un elemento clave en los estudios sobre CFAM pues permite comprender mecanismos de compensación y ajuste ante las dificultades del cuidado, facilitando experiencias emocionales satisfactorias, de ajuste y crecimiento personal para los cuidadores (Fernández-Lansac & Crespo,2011 ).

A pesar del afluente de estudios señalando que el apoyo social puede mediar los estresores del cuidado sobre el bienestar, la complejidad de los desafíos que enfrenta un CFAM exige explorar el potencial amortiguador del apoyo sobre múltiples y simultáneas demandas y no apenas sobre estresores únicos (Lim & Zebrack, 2004 ). Es con este interés que en el presente estudio se abordarán no sólo situaciones de estrés por el cuidado, sino que se dará énfasis al nivel de conflicto familiar general percibido por el cuidador, así como al patrón de abnegación que el CFAM asume en diversas situaciones de la dinámica familiar; consecuentemente, el objetivo es explorar el papel mediador de la percepción de apoyo social en la influencia que ejerce un contexto familiar problemático sobre el bienestar subjetivo de una muestra de CFAM de la ciudad de Hermosillo, Sonora; lo anterior se hará comparando posibles diferencias en función de la circunstancia familiar de co-habitar con el AM receptor de los cuidados o no.

Método

Participantes

Seleccionadas por un muestreo no probabilístico, participaron 464 personas (87.4% mujeres) que cuidan a familiares adultos mayores dependientes funcionales. Las edades de los respondientes variaron de los 18 a los 87 años (media = 50; desviación estándar = 13.15) y las edades de los adultos mayores que reciben los cuidados fluctuaron entre los 60 y los 102 años (media = 78.5; desviación estándar = 8.5). El 38.1% de la muestra informó tener un nivel de escolaridad de preparatoria o menos (incluyendo a quien bien no contaba con estudios), 32.3% reportó estudios de licenciatura y 29.5% reportó nivel de posgrado. Cincuenta por ciento de la muestra tenía un trabajo remunerado y el otro 50% no. Respecto al parentesco con el adulto mayor que recibe los cuidados, 76.2% tenía una relación filial con el receptor de cuidados, 6.9% era cónyuge, 5.2% nieta(o), 4% hermana(o), y el 7.8% reportó otro parentesco (nuera, sobrina, prima, etc.).

De los participantes, 61.1% de los participantes vivían con el adulto mayor y 38.9% no pero lo visitaban por lo menos una vez a la semana.

Instrumentos

Se utilizaron instrumentos que han venido siendo diseñados y validados específicamente para cuidadores familiares de adultos mayores dependientes funcionales; a continuación se enlistan las propiedades psicométricas obtenidas más recientemente y de manera previa a este reporte.

Escala de Bienestar Subjetivo en Cuidadores Familiares de Adultos Mayores (Domínguez-Guedea et al., 2011 ): 22 ítems; 55% de varianza explicada con los factores Satisfacciones materiales (α=.91), Satisfacciones personales (α =.84), Afectos negativos (α =.82) y Afectos positivos (α = .74); consistencia interna total de .92. Para este estudio se agregó un conjunto de cuatro ítems que valoran la satisfacción con el apoyo recibido y se hizo una integración de los ítems de afectos positivos y negativos, refiriéndolos en adelante como equilibrio de los afectos; el producto de dichas modificaciones se describe como parte de los resultados del presente.

Escala de Apoyo Social en Cuidadores Familiares de Adultos Mayores (Domínguez-Guedea et al., en prensa): 23 ítems; 63% de varianza explicada con los factores Apoyo práctico (α= .93), Apoyo económico (α= .95), Apoyo emocional (α= .91) y Apoyo de orientación (α= .89).La consistencia interna de la escala completa es de .95.

Escala de Conflictos Familiares en Cuidadores Familiares de Adultos Mayores (Domínguez-Guedea et al., 2013 ): 13 ítems; 38% de varianza explicada por de manera unidimensional; la consistencia interna de la escala es de .88.

Escala de Abnegación en Cuidadores Familiares de Adultos Mayores (Domínguez-Guedea et al., 2013 ): 14 ítems; 36% de varianza explicada en forma unidimensional. La consistencia interna de la escala completa es de .88.

Escala de Estrés por cuidado a adultos mayores dependientes funcionales (Domínguez-Guedea et al., 2013 ): 17 ítems; 45% de varianza explicada por los factores Estrés por dependencia en actividades básicas (α= .86) y Estrés por actividades instrumentales (α= .85). La consistencia interna de la escala completa es de .86. Ambos factores se integraron para poder incorpóralos a la medida de contexto familiar, interés del presente (ver Tabla 1 ).

Tabla 1. Análisis Factorial Confirmatorio para las medidas de bienestar subjetivo, percepción de apoyo social y contexto familiar problemático
Variable latente e Indicadores ß CFI RMSEA (IC=90%) SRMR x2 (gl); p
BIENESTAR SUBJETIVO .99 .027 (.00-.10) .015 2.7(2); p=.26
Sat. relaciones personales .70
Sat. bienes materiales .66
Sat. apoyo recibido .63
Equilibrio de los afectos .46
PERCEPCIÓN DE APOYO SOCIAL .97 .071 (.00-.16) .026 3.35 (1) p= .07
Económico .47
Emocional .72
De orientación .60
CONTEXTO FAMILIAR PROBLEMÁTICO .96 .053 (.00-.12) .025 4.57 (2) p= .10
Estrés por dependencia .42
Abnegación en la familia .51
Conflictos familiares .39
Distribución familiar del cuidado -.34

Nota : N=464

Asimismo, se aplicó una entrevista que recaba datos socio-demográficos del respondiente, del AM receptor de cuidados, así como de la experiencia del cuidado. De éste último apartado se obtuvo la percepción del CFAM acerca de la distribución de responsabilidades del cuidado entre los miembros de la familia, indicador que se incorporó al AFC sobre contexto familiar, produciéndose resultados satisfactorios métricamente (ver Tabla 1 ).

Procedimiento

La muestra fue contactada a través de instituciones que prestan servicios a adultos mayores, en la Universidad de Sonora y mediante contactos personales; en todos los casos se hizo la invitación a participar de manera voluntaria y de acuerdo a lo establecido en la Carta de Consentimiento Informado. Con los cuidadores que aceptaron participar se programaron visitas domiciliarias para colectar el total de la información. Los datos socio-demográficos de los del índice de dependencia funcional-estrés fueron levantados con la técnica de entrevista estructurada y los demás instrumentos fueron respondidos de manera independiente por los participantes que así lo prefirieron y de forma asistida por el entrevistador quienes así lo solicitaron.

Resultados

Previo a la exploración de modelo de relaciones estructurales, se realizaron Análisis Factoriales Confirmatorios (AFC) para las medidas de bienestar subjetivo, percepción de apoyo social y contexto familiar problemático.

Los índices de bondad de ajuste de los tres AFC sugieren que las variables observadas analizados representan adecuadamente a los constructos de interés, de forma que: a) bienestar subjetivo quedó definido por el equilibrio de los afectos, por las satisfacciones personales, materiales y con el apoyo social como indicadores positivos y significativos; b) percepción de apoyo social se representó de manera positiva y significativa por las variables de apoyo económico, emocional y de orientación; c) el contexto familiar problemático se expresó como la acentuación de los conflictos familiares, la abnegación del cuidador en la familia y el estrés generado ante la dependencia funcional del adulto mayor, así como por la menor distribución de las responsabilidades del cuidado entre los familiares. Ningún índice de modificación fue sugerido en los análisis.

Enseguida, se definió el modelo de relaciones estructurales. En un primer modelo el bienestar subjetivo es predicho únicamente por la relación de contexto familiar problemático mediada por la percepción de apoyo social; un segundo modelo agregó la relación directa del contexto familiar hacia el bienestar subjetivo. Ambas definiciones fueron probadas de manera independiente en la sub-muestra de cuidadores que sí viven con el AM y los que no viven con él o ella, produciéndose en total cuatro modelos; el resumen de los resultados se presenta en la Tabla 2 .

Tabla 2. Índices de bondad de de ajuste de modelos de relaciones estructurales
Modelo Relaciones entre variables latentes ß Índices de Bondad de Ajuste
CFI RMSEA (IC=90%) SRMR x2 ; gl p AIC
Cuidadores familiares que SÍ viven con el adulto mayor (n=284)
1 Contexto Familiar Problemático -→ Percep. Apoyo Social -.89 98 .032 (.00-.05) .038 53.83;42 p=.104 101.8
Percep. Apoyo Social → Bienestar subjetivo .97
2 Contexto Familiar Problemático → Percep. Apoyo Social -.89 .98 .033 (.00-.06) .038 53.83;41 p=.09 103.8
Contexto Familiar Problemático → Bienestar subjetivo -.08
Percep. Apoyo Social → Bienestar subjetivo .89
Cuidadores familiares que NO viven con el adulto mayor (n=180)
3 Contexto Familiar Problemático → Percep. Apoyo Social -.75 .89 .07(.04-.09) .062 78.48;42 p=.001 126.4
Percep. Apoyo Social → Bienestar subjetivo .98
4 Contexto Familiar Problemático → Percep. Apoyo Social -.63 .90 .06 (.04-.09) .060 73.31;41 p=.001 123.3
Contexto Familiar Problemático → Bienestar subjetivo -.45
Percep. Apoyo Social → Bienestar subjetivo .63

Nota : Percep.= Percepción

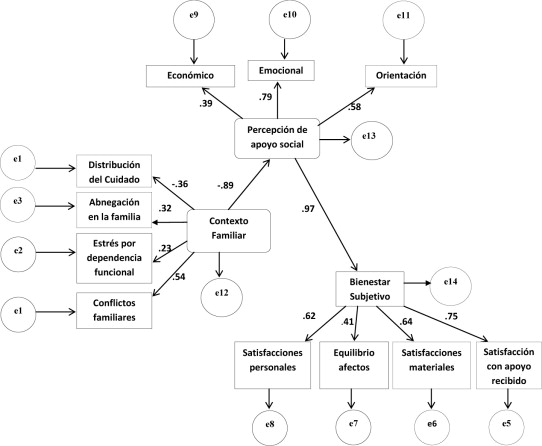
El modelo 1, para familiares que si viven con el adulto mayor, ajustó satisfactoriamente [x2 (42, N = 284) = 53.83, p = .104. CFI = .98, RMSEA = .032, SRMR = .038, AIC = 101.8]. Al agregar el efecto directo del contexto familiar sobre el bienestar del CFAM se obtuvieron los valores de x2 (41, N = 284) = 53.83, p = .09, CFI = .98, RMSEA = 0.033, SRMR = .038, AIC = 103.8; se observó que el peso de regresión del contexto familiar al bienestar resultó muy bajo y no significativo. Comparando el valor AIC entre los modelos 1 y 2, se advierte que el primero mostró mejor ajuste.


Modelo estructural de bienestar subjetivo en cuidadores familiares de adultos ...


Figura 1.

Modelo estructural de bienestar subjetivo en cuidadores familiares de adultos mayores que viven con el adulto mayor. Todos los pesos factoriales (estandarizados) y coeficientes estructurales son significativos (p<.05)

Al probar la relaciones de variables en cuidadores que no viven con el adulto mayor, el modelo 3 indicó un ajuste moderado [x2 (42, N = 180) = 78.48, p = .001. CFI = .89, RMSEA = .070, SRMR = .062, AIC = 126.4]. El modelo 4 produjo resultados ligeramente mejores en comparación al anterior [x2 (41, N = 180) = 73.31, p = .001, CFI = .90, RMSEA = 0.066, SRMR = .060, AIC = 123.3] destacando un valor significativo y moderado del efecto directo del contexto familiar hacia el bienestar.

Discusión

Siendo el envejecimiento un proceso inherente a todos los seres humanos, las dimensiones de su impacto y necesidades de atención exigen abordajes integrales que prospecten no sólo trayectorias que se configuran a nivel de lo individual, sino también del entorno más próximo en el que se desarrolla la mayoría de las personas: el familiar. En este sentido, soluciones de alto impacto para el bienestar de la población adulta mayor dependiente funcional implican también apoyar a sus cuidadores familiares (O´Shea, 2003 ).

En los trabajos pioneros sobre estrés y bienestar en CFAM, los aspectos familiares se consideran como indicadores del contexto y estresores secundarios (Pearlin et al., 1990 ), pero su análisis en el ajuste del cuidador ha sido mucho menos frecuente que el enfoque centrado en procesos individuales (Milkie, 2010 ;Mitrani et al., 2006 ). En contraste, el presente estudio enfocó con mayor precisión la cuestión familiar incorporando indicadores de conflicto, repartición de las tareas del cuidado y del nivel de abnegación del CFAM; de esos tres aspectos, el último es el que resulta particularmente novedoso para el área, pues la abnegación comúnmente es analizada de manera descriptiva, produciéndose datos cualitativos muy valiosos pero hasta el momento, no incorporados a modelos predictivos basados en el paradigma estrés-bienestar.

La configuración que aquí se hizo de la variable latente Contexto familiar problemático [x2 = 4.57, gl = 2, p = .10; CFI = .96, RMSEA = .05, SRMR = .02], es congruente con el llamado que hacen Lim y Zebrack (2004) a cuantificar variadas y simultáneas propiedades de la dinámica familiar, dado que éstas tienen el potencial de exacerbar la tensión en el desempeño de actividades del cuidado. Diversificar y profundizar en el contexto familiar es necesario pues, si bien es cierto que en éste pueden encontrarse miembros que provean de apoyo al cuidador, también pueden convivir integrantes que generen conflictos y preocupaciones (Fisher & Lieberman, 1996 ).

Los resultados del presente estudio revelaron el efecto negativo que pueden tener sobre el bienestar los ambientes familiares en los que el CFAM se comporta de manera abnegada, percibe alto nivel de conflicto familiar, estrés por la dependencia funcional del adulto mayor y existe poca distribución de las labores del cuidado entre sus familiares; asimismo se observó el potencial amortiguador del apoyo social, como un recurso capaz de revertir esas condiciones de desventaja. Tal hallazgo puede ser entendido en términos del efecto buffer del apoyo social, en el cual se presupone que el beneficio del apoyo en el bienestar se manifiesta cuando la persona está en condiciones de estrés ( DiMatteo, 2004 ), de forma que la percepción de ayuda de los demás puede re-definir el daño potencial del estresor al aumentar el sentido de las habilidades propias para enfrentar las demandas impuestas (Cohen, Gottlieb & Underwood, 2000 ).

Con referencia a los presentes resultados, cabe destacar que a pesar del ajuste satisfactorio en tanto en el modelo 1 como en el 2 (verificando efectos indirectos y directos sobre el bienestar correspondientemente), las relaciones estructurales que proponían el efecto indirecto se mostró mejor y más parsimonioso [x2 (42, N = 284) = 53.83, p = .104. CFI = .98, RMSEA = .032, SRMR = .038]. Este hallazgo concuerda con el planteamiento que hicieran Haley et al. (1996) , precursores del paradigma estrés-bienestar en CFAM, señalando que los estresores del cuidado no afectan al bienestar de manera directa, si no intermediada por los efectos del apoyo social y el enfrentamiento.

Por otro lado, entre cuidadores que no viven con el adulto mayor las relaciones estructurales verificadas no lograron un ajuste suficientemente satisfactorio, aunque particularmente el modelo 4 reveló una tendencia interesante señalando que en esta sub-muestra sí hay un efecto directo del contexto familiar hacia el bienestar (ß=-.45, p ≤ .05). Los resultados diferentes entre las sub-muestras sugieren que, en efecto, las circunstancias familiares presentan cuadros diversos al contexto en el que transcurre la actividad del cuidado y que para el diseño de programas de atención a esta población, es necesario ampliar nuestro conocimiento sobre la forma en que la dinámica familiar impacta a la diada mayorcuidador, tal vez mucho más de lo que hasta el momento está sistematizado en esa área de estudios.

Con todo, los resultados encontrados corroboran la literatura que proclama al apoyo social como una de las variables más importantes en la comprensión del bienestar en cuidadores (Coon, Thompson, Steffer, Sorocco & Gallagher-Thompson, 2003 ; Magliano et al., 2003 ), por implicar un flujo de recursos, acciones e información que se concreta en ayudas instrumentales, materiales, emocionales y de orientación (Guzmán, Huenchuan & Montes de Oca, 2003 ), todas ellas relevantes para quien diariamente enfrenta necesidades emocionales y conflictos de relación interpersonal, carencias económicas, dificultades instrumentales y falta de orientación para responder a la multiplicidad de demandas que genera el cuidado (Domínguez-Guedea et al., 2009 ).

Ahora bien, además de la importancia de madurar modelos explicativos sobre el bienestar en cuidadores, también es urgente enfocar su problemática desde la perspectiva de las políticas públicas, pues a pesar de su gran aportación en fuerza de trabajo y costos del cuidado, la familia cuidadora aún no ha sido reconocida en México como sujeto de apoyo de acciones gubernamentales. Sería erróneo limitar los análisis sobre el cuidado a las habilidades personales o incluso colectivas de la familia cuidadora; concordando con Luxardo (2009) , es necesario prospectar programas sociales que reconcilien la tensión demográfica de una sociedad que envejece y las capacidades sociales e institucionales para su cuidado.

Referencias

  1. Arango-Lasprilla, 2009 J.C. Arango-Lasprilla, A. Moreno, H. Rogers, K. Francis; The Effect of Dementia Patient’s Physical, Cognitive, and Emotional/ Behavioral Problems on Caregiver Well-Being: Findings from a Spanish-Speaking Sample from Colombia, South America; American Journal of Alzheimer’s Disease & Other Dementias, 24 (5) (2009), pp. 384–395 doi: 10.1177/1533317509341465
  2. Casado, 2012 B. Casado, P. Sacco; Correlates of Caregiver Burden Among Family Caregivers of Older Korean Americans; J Gerontol B Psychol Sci Soc Sci, 67B (3) (2012), pp. 331–336
  3. CEPAL, 2012 CEPAL. (2012a). Consulta de opinión sobre las políticas de cuidado de personas dependientes en América Latina: Niñas y niños, personas ancianas, personas con discapacidad y personas con enfermedades crónicas . Recuperado de http://www.cepal.org/oig/noticias/noticias/1/47401/OIG_Cosulta_de_opinion_final.pdf
  4. CEPAL, 2012 CEPAL. (2012b). Panorama social de América Latina . Recuperado de http://www.eclac.org/publicaciones/xml/5/48455/PanoramaSocial2012Docl-Rev.pdf
  5. Cohen, et al., 2000 S. Cohen, B.H. Gottlieb, L.G. Underwood; Social relationships and health; S. Cohen, L.G. Underwood, B.H. Gottlieb (Orgs.) (Eds.), Social support measurement and intervention: A guide for health and social scientists, Oxford University Press, New York (2000), pp. 3–25
  6. CONACYT, 2012 CONACYT (2012). Demanda 5 . Instituto Nacional de Geografía y Estadística- INEGI. Recuperado de http://www.conacyt.gob.mx/FondosyApoyos/Sectoriales/InvestigacionBasicaAplicada/INEGI/Documents/Demanda_5_Convocatoria_1_2012.pdf
  7. Coon et al., 2003 D.W. Coon, L. Thompson, A. Steffen, K. Sorocco, D. Gallagher-Thompson; Anger and depressive management: Psychoeducational skill training interventions for women caregivers of a relative with dementia; The Gerontologist, 43 (5) (2003), pp. 678–689
  8. DiMatteo, 2004 M.R. DiMatteo; Social support and patient adherence to medical treatment. A meta-analysis; Health Psychology, 23 (2) (2004), pp. 2007–2018
  9. Domínguez-Guedea, 2009 M. Domínguez-Guedea, F. Damacena, M.M. Montiel, P. Ochoa, G. Álvarez, L. Valdéz, E. Ibarra; Necessidades de Apoio Social em Cuidadores de Familiares Idosos Mexicanos; Psicologia & Sociedade, 21 (2) (2009), pp. 242–249 doi: 10.1590/S0102-71822009000200011
  10. Domínguez-Guedea, 2012 M. Domínguez-Guedea, R. Díaz-Loving, M. Quintero; Abnegación e Instrumentalidad/expresividad: Relación con el bienestar en cuidadores familiares de adultos mayores; ,in: S. Rivera, R. Díaz-Loving, R. Sánchez, I. Reyes (Eds.), La Psicología Social en México, 14, Asociación Mexicana de Psicología, Monterrey, México (2012), pp. 682–687
  11. Domínguez-Guedea, 2013 M.T. Domínguez-Guedea, M. Gonzalez-Montesinos, L. Domínguez, A. Ocejo, D. Chaves Romero, E. Valencia Maldonado, M.A. Rivera Sander; Proyecto CB2008-99094 Evaluación de un modelo estructural de bienestar en familiares cuidadores de adultos mayores; (Anexo Técnico - Etapa 3), Documento presentado al Fondo Sectorial para la Educación SEPCONACYT, México (2013)
  12. Domínguez Guedea Domínguez Guedea, M.T., Mandujano Jaquez, M.F., Quintero Valenzuela, M.G., Sotelo Quiñonez, T.I. Gaxiola Romero, J.C. y Valencia Maldonado, J.E. (En prensa). Escala de apoyo social para cuidadores familiares de adultos mayores mexicanos. Universitas Psychologica , 12(2).
  13. Domínguez-Guedea, 2011 M. Domínguez-Guedea, M. Mangujano, G. Lopez, R. Dominguez, M. Gonzalez, B. Fraijo, M. Sotomayor; [Escala de Bienestar Subjetivo en Cuidadores Familiares de adultos mayores (EBEMS/CFAM)]. Datos en bruto no publicados (2011)
  14. Domínguez-Sosa, 2008 G. Domínguez-Sosa, M.A. Zavala-Gonzales, D.C. De la Cruz-Méndez, M.O. Ramírez-Ramírez; Síndrome de sobrecarga en cuidadores primariso de adultos mayores en Cárdenas Tabasco, México; Médicas UIS, 23 (1) (2008), pp. 28–37
  15. Félix, 2012 A.A. Félix, H.R.M. Aguilar, A.L. Martínez, A.H. Ávila, G.L. Vázquez, S.G. Gutiérrez; Bienestar del cuidador/a familiar del adulto mayor con dependencia funcional: una perspectiva de género; Cultura de los Cuidados, 16 (33) (2012), pp. 81–88
  16. Fernández-Lansac, 2011 V. Fernández-Lansac, M. Crespo; Resiliencia, Personalidad Resistente y Crecimiento en Cuidadores de Personas con Demencia en el Entorno Familiar: Una Revisión; Clínica y Salud, 22 (1) (2011), pp. 21–40
  17. Fisher, 1996 L. Fisher, M.A. Lieberman; The effects of family context on adults offspring of patients with Alzheimer’s disease: a longitudinal study; Journal of Family Psychology, 10 (2) (1996), pp. 180–191
  18. Guzmán, 2003 J.M. Guzmán, S. Huenchuan, V. Montes de Oca; Redes de apoyo social de personas mayores: marco teórico conceptual; Viejos y Viejas. Participación, Ciudadanía e Inclusión Social . Simposio llevado a cabo en el 51 Congreso Internacional de Americanistas, Comisión Económica para América Latina y el Caribe/División de Población de la CEPAL, Santiago de Chile, Chile (2003) julio
  19. Gupta, 2012 R. Gupta, V.K. Pillai, E.F. Levy; Relationship quality and elder caregiver burden in India; Journal of Social Intervention: Theory and Practice, 21 (2) (2012), pp. 39–62
  20. Haberkern, 2008 K. Haberkern, M. Szydlik; Care of Parents: a European Comparison; Kölner Zeitschrift für Soziologie und Sozialpsychologie, 60 (1) (2008), pp. 78–101
  21. Haley, 1987 Haley, Levine, Brown, Bartolucci; Stress, appraisal, coping, and social support as predictors of adaptational outcome among dementia caregivers; Psychology and Aging, 2 (4) (1987), pp. 323–330
  22. Haley, 1996 W. Haley, D. Roth, M. Coleton, G. Ford, C. West, R. Collins, T. Isobe; Appraisal, coping, and social support as mediators of well-being in black and white family caregivers of patients with Alzheimer’s disease; J Consult Clin Psychol, 64 (1) (1996), pp. 121–129
  23. Ham, 2003 C.R. Ham; El envejecimiento en México el siguiente reto de la transición demográfica, M. A. Porrúa, México (2003)
  24. Instituto nacional, 2013 Instituto nacional de estadística y geografía (2013). Estadísticas apropósito del día Mundial de la justicia social. Recuperado de http://www.inegi.org.mx/inegi/contenidos/espanol/prensa/Contenidos/estadisticas/2013/justicia0.pdf
  25. Knight, 2010 B.G. Knight, P. Sayegh; Cultural Values and Caregiving: The Updated Sociocultural Stress and Coping Model; Journal of Gerontology: Psychological Sciences, 65B (1) (2010), pp. 5–13
  26. Kwak, 2012 M. Kwak, B. Ingersoll-Dayton, J. Kim; Family conflict from the perspective of adult child caregivers the influence of gender; Journal of Socia and Personal Relationships, 29 (4) (2012), pp. 470–487
  27. Kwak, 2012 J. Kwak, J.V.R. Montgomery, K. Kosloski, J. Lang; The impact of TCARE on service recommendation, use, and caregiver well-being; The Gerontologist, 51 (5) (2012), pp. 704–713
  28. Lave la, 2010 S.L. Lave la, N. Ather; Psychological health in older adult spousal Caregivers of older adults; Chronic Illness, 6 (2010), pp. 67–80 doi: 10.1177/1742395309356943
  29. Lazarus, 1984 R.S. Lazarus, S. Folkman; Stress, appraisal, and coping, Springer Publishing Company, New York (1984)
  30. Lim, 2004 J. Lim, B. Zebrack; Caring for family members with chronic physical illness: A critical review of caregiver literature; Health and Quality of Life Outcomes, 2 (50) (2004) doi:10.1186/1477-7525-2-50
  31. Lin, 1989 N. Lin, W. Ensel; Life stress and health: Stressors and resources; American Sociological Review, 54 (1989), pp. 382–399
  32. Luengo Martinez, 2010 C.E. Luengo Martinez, G. Araneda Pagliotti, M.A. López Espinoza; Factores del cuidador familiar que influyen en el cumplimiento de los cuidados básicos del usuario postrado; Index Enferm, 19 (1) (2010), pp. 14–18
  33. Luxardo, 2009 N. Luxardo; Políticas públicas para cuidadores informales; Savia, 7 (2009), pp. 22–26
  34. Magliano, 2003 L. Magliano, A. Fiorillo, C. Malangone, C. Marasco, M. Guarneri, M. Maj; The effect of social network on burden and pessimism in relatives of patients with schizophrenia; American Journal of Orthopsychiatry, 73 (3) (2003), pp. 302–309
  35. Márquez-González, 2010 M. Márquez-González, J. López, R. Romero-Moreno, A. Losada; Anger, Spiritual Meaning and Support from the Religious Community in Dementia Caregiving; Journal of Religion & Health, Publicación anticipada en línea (2010) doi: 10.1007/s10943-010-9362-7
  36. Milkie, 2010 M. Milkie; The Stress Process: Some Family-Level Considerations; W.R. Avison, C.S. Aneshensel, S. Schieman, B. Wheaton (Eds.), Advances in the Conceptualization of the Stress Process: Essays in Honor of Leonard I. Pearlin, Springer, New York (2010), pp. 93–108
  37. Mitrani, 2006 V. Mitrani, J. Lewis, D. Feaster, S. Czaja, C. Eisdorfer, R. Schulz, J. Szapocznik; The role of family functioning in the stress process of dementia caregivers: a structural family framework; The Gerontologist, 46 (1) (2006), pp. 97–105
  38. O’Shea, 2003 E. O’Shea; La Mejora de la Calidad de Vida de las Personas Mayores Dependientes, Grafo, S.A., Madrid, España (2003) Trad. M. Villegas Beguiristáin
  39. Pearlin, 1990 L.I. Pearlin, J.T. Mullan, S.J. Semple, M.M. Skaff; Caregiving and the stress process: An overview of concepts and their measures; The Gerontologist, 30 (5) (1990), pp. 583–594
  40. Reid, 2010 R.C. Reid, K.I. Stajduhar, N.L. Chappell; The Impact of Work Interferences on Family Caregiver Outcomes; Jourrnal of Applied Gerontology, 29 (3) (2010), pp. 267–289 doi: 10.1177/0733464809339591
  41. Rodríguez-Agudelo, 2010 Y. Rodríguez-Agudelo, A. Mondragón-Maya, F. Paz-Rodríguez, M. Chávez-Oliveros, R. Solís-Vivanco; Variables asociadas con ansiedad y depresión en cuidadores de 21 pacientes con enfermedades neurodegenerativas; Archivos de neurociencias (México), 15 (1) (2010), pp. 25–30
  42. Steiner, 2008 V. Steiner, L. Pierce, S. Drahuschak, E. Nofziger, D. Buchman, T. Szirony; Emotional Support, Physical Help, and Health of Caregivers of Stroke Survivors; Journal of Neuroscience Nursing, 40 (1) (2008), pp. 48–54
  43. Torres, 2003 P.A.M. Torres, A.M. Pinilla; Perfil de los cuidadores de enfermos mentales; Investigación en Enfermería: Imagen y Desarrollo, 5 (1-2) (2003), pp. 11–17
  44. Van Durme, 2012 T. Van Durme, J. Macq, C. Jeanmart, M. Gobert; Tools for Measuring the Impact of Informal Caregiving of the Elderly: A Literature Review; Internal Journal of Nursing Studies, 49 (4) (2012), pp. 490–504
Back to Top

Document information

Published on 28/03/17

Licence: Other

Document Score

0

Views 37
Recommendations 0

Share this document

claim authorship

Are you one of the authors of this document?